
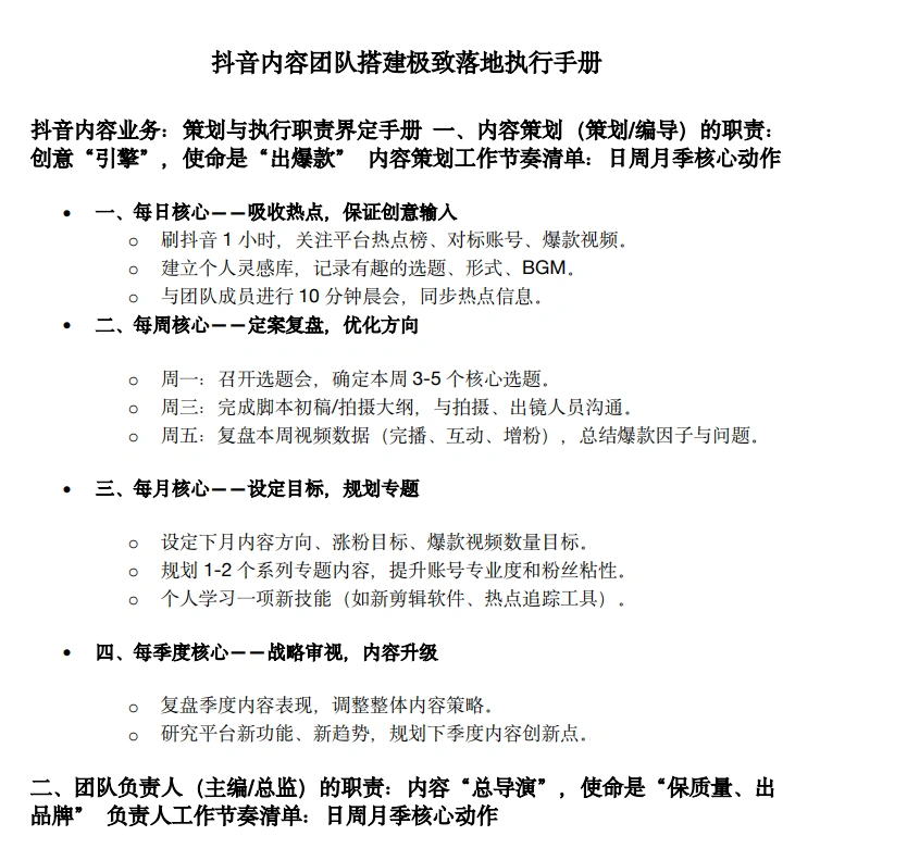
抖音内容团队搭建极致落地执行手册

会员全站资源免费获取,点击查看会员权益
普通用户可在下方单独购买课程!
此处内容需要权限查看 隐藏内容
声明:本站所有文章,如无特殊说明或标注,均为本站原创发布。任何个人或组织,在未征得本站同意时,禁止复制、盗用、采集、发布本站内容到任何网站、书籍等各类媒体平台。如若本站内容侵犯了原著者的合法权益,可联系我们进行处理。

抖音内容团队搭建极致落地执行手册

会员全站资源免费获取,点击查看会员权益
普通用户可在下方单独购买课程!
此处内容需要权限查看 隐藏内容